之前内容:
就在不久之前,微软发布了一篇博客文章,该文章表示随着 Windows 10 操作系统的支持即将结束,需要重新审视 Windows 11 操作系统的最低系统要求,同时还表示 TPM 2.0 模块对于 Windows 11 系统的重要性。
但是随后微软官方的支持页面上传了一篇文章,文章表示不建议在为满足系统要求的设备上安装 Windows 11,并没有强硬的表示不能安装。
大家可以在微软支持页面搜索“在不符合最低系统要求的设备上安装 Windows 11”就可以看见这篇文章,文章中表示如果在不符合硬件上安装系统将不能保证会收到系统更新。

如果想要在不符合的设备上安装 Windows 11 系统还需要接受上面图片中的免责声明,同时在安装 Windows 11 系统之后还会在系统桌面添加水印。

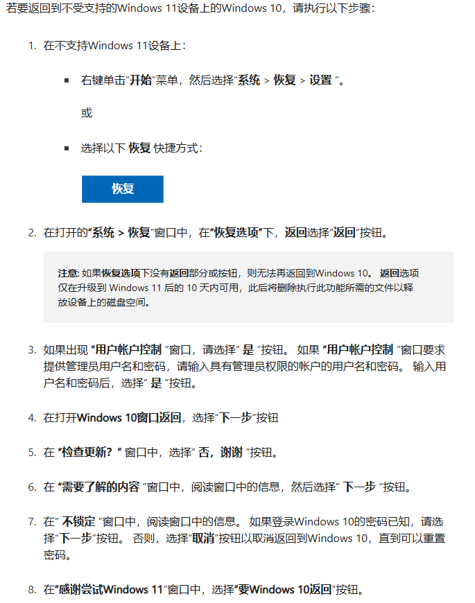
当你在升级 Windows 11 之后发现电脑出现问题,微软同样为你提供了对于的回退到 Windows 10 系统的步骤,具体步骤如下所示:

为什么在之前发布文章表示 TPM 2.0 对 Windows 11 系统的重要性,然后又表示可以让没有达到最低系统要求的设备安装 Windows 11 呢?小小辉认为这多半是微软为了转移用户,Windows 11 系统自发布以来市场占有率一直不及 Windows 10,之前还宣布 Windows 10 系统将停止支持,如果想要继续获得支持需要支付一定的费用。这些操作可能都是想将 Windows 10 用户转移到 Windows 11 系统。
更新内容:
之前给大家从微软的支持文章中介绍了允许在不兼容的设备中安装 Windows 11,但是就在最近微软更新了那一篇支持文章,文章表示 TPM2.0 等其他系统要求是保持不变的,上面截图中的支持文章是在 2021 年 10 月 4 日 Windows 11 刚对外发布的时候发布的文章,由于这篇文章在网上引起了比较大的讨论,微软在 12 月 12 日更新了文章。

现在看了安装 Windows 11 还是需要满足最低系统要求,也就是 TPM2.0 等硬件配置,如果不满足的用户也别急可以去安装 loT LTSC 版本的系统,这种版本所需要的硬件配置比较低。
本文编辑:@ 小小辉
©本文著作权归电手所有,未经电手许可,不得转载使用。